同分怎么办曼城手握3大优势,阿森纳5连胜仍可能丢掉英超冠军
随着曼城主场拿下阿森纳,他们将两支球队的积分差距已经缩小到了3分,尤其是还有少赛一场的优势,这也意味着瓜迪奥拉的球队很有可能在赛季初不被看好的情况下拿到英格兰国内的三冠王,对曼城的球迷来说已经是非常惊喜的结果了。赛季初利物浦和阿森纳才是最被看好的球队,但是等到赛季收官,利物浦中期掉队,阿森纳赛季收官习惯性崩盘,最大的赢家还有可能是曼城。

目前英超还有5轮比赛(曼城还有6场),阿森纳也还有3分的优势,看起来仍然有机会拿到英超联赛的冠军。事实也确实如此,但是比起赛季中期的优势,如今阿森纳的夺冠概率是在下滑的,来自权威机构polymarket给出的最新夺冠概率,阿森纳拿到本赛季英超冠军的可能性已经从91%下降到了44%,最关键的原因就是即使他们在未来的5场比赛拿到全胜,也有可能丢掉英超冠军。

两支球队如今的3分差距很有可能被抹平,以曼城最近一段时间的状态,连续从利物浦、切尔西和阿森纳身上拿到胜利,面对接下来的几个对手优势还是比较明显的,也就是双方将会再次来到同一个起跑线。而如果接下来两支球队全部取胜,最后积分相同,都达到了85分,那就要比较两支球队的净胜球,在这一点上阿森纳很难占据太大的优势,即使他们目前还有1个净胜球的领先。

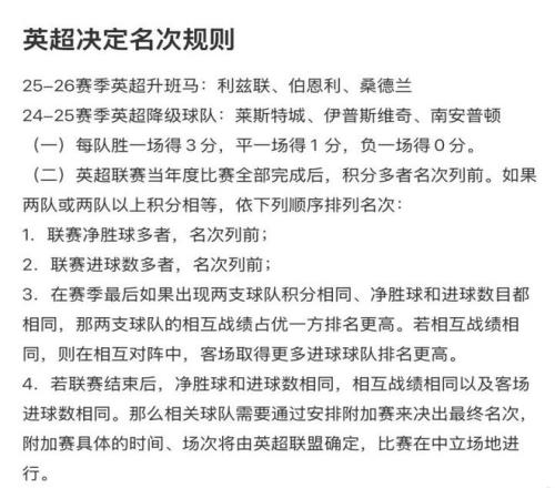
英超的排名规则,如果出现两队平分的情况,将会按照“净胜球、进球数、相互战绩、相互对阵客场进球数”的排名来进行比较,只有在所有数据相同的情况下才会进行附加赛。目前阿森纳净胜球37球、总进球63球;曼城净胜球36球、总进球65球,两支球队数据差距不大,但是曼城最近火力全开,从联赛杯对阵阿森纳开始,打进11球只丢了1球,阿森纳则是只打进了3球,却丢了8球。

也就是说,以曼城现在的状态,比起阿森纳,他们很有可能在净胜球和进球数方面拿到更好的数据表现,这也是曼城逆转阿森纳夺冠的2大优势。除此之外,即使曼城进攻端无法和阿森纳拉开差距,即使进行相互战绩的比拼,瓜迪奥拉的球队本赛季主客场对阵阿森纳拿到了1胜1平的成绩,曼城同样会拿到英超的冠军。所以,阿森纳输掉这场关键比赛后,前期积累的优势荡然无存,反而是瓜迪奥拉的曼城优势更加明显。
英超免费观看_曼城免费观看_阿森纳免费观看_英超高清在线_曼城高清在线_阿森纳高清在线